Wer wir sind

Wir sind eine Tagessonderschule für Kinder und Jugendliche, die von einer kognitiven Beeinträchtigung betroffen sind. 150 Schülerinnen und Schüler im Alter von 4 bis 18 Jahren werden aktuell in 20 Klassen unterrichtet. Wir bieten Kindern und Jugendlichen ein unterstützendes Umfeld und setzen Schwerpunkte in der Förderung ihrer Stärken.

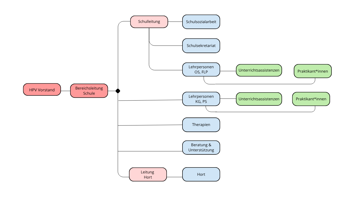
Unser eingespieltes Team aus verschiedenen Fachbereichen unterstützt und fördert die Kinder und Jugendlichen in ihrer Entwicklung. Zu den Fachbereichen gehören Heilpädagogik (Schule), Therapie, Praktikantenwesen, Sozialpädagogik und allgemeine Dienstleistungen wie Hausdienst, Küche und Verwaltung. Die insgesamt 115 Mitarbeitenden arbeiten nicht nur schulintern, sondern auch interdisziplinär eng zusammen.

Als anerkannte Sonderschule erbringen wir sonderpädagogische Dienstleistungen für den Kanton gemäss der Leistungsvereinbarung.